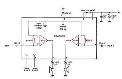
This audio amplifier circuit is based on the TDA1519 amplifier ic which
can be used in audio applications which don’t need high output power
.The TDA1519 circuit can deliver 2x6 watts output power .
Audio Amplifier Circuit Using TDA1519
TDA1519 is an
integrated class-B dual output amplifier in a 9-lead single in-line
(SIL) plastic medium power package is primarily developed for car radio
applications.This amplifier electronic circuit project needs to be
powered from a 14.4 volt DC power supply
Audio Amplifier Circuit Using TDA1519


0 comments:
Post a Comment